flag Судова влада України

Отримуйте інформацію лише з офіційних джерел

Єдиний Контакт-центр судової влади України 044 207-35-46

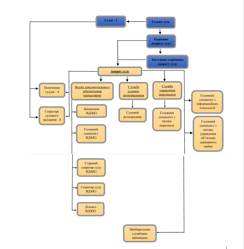
СТРУКТУРА та штатна чисельність апарату Міжгірського районного суду Закарпатської області